Hi Marc,
Thanks a lot for all the work, this looks great. Regarding the conversion to BPMN, I would need from Bob the exact BPMN file that is the target for Mangrove (what should be my output).
Also Bob, should I use your org.eclipse.bpmn2.modeler.core.ModelHandler helper class for creating the file? This seems to be the way to go for your project (even though I would’ve preferred a way to do this which is only dependent on the BPMN2 meta-model,
and not the editor itself). If I do use the ModelHandler, I’d probably use some of its creation methods to populate the contents of the BPMN2 file.
Regarding the serialization of the file, are there any particular issues I need to worry about?
Lastly, in the serialized BPMN2 file there are hierarchies for model elements as well as graphical elements. I would think that diagrams can be generated from the models, is this correct?
That is, if I generate the model elements, your editor is capable of generating a diagram for each process, for instance? Or do I need to instantiate sample diagram elements in the BPMN2 file?
Thanks,
Adrian.
Gents,
I have created a simple web app to kick off the two processes for the charity umbrella organization of a fictitious country
Neverland.
It sends the input form data to a process engine with simple REST calls. Find a few screen shots below. We can surely tweak it a bit till next week.
I will check in the code into Git in the next 2-3 days (all very simple _javascript_, HTML, jQuery) and also deploy on SunGard’s Cloud Platform (will send link).
Regarding our demo(s) I suggest a “before/after strategy”: Instead if importing Adrian > Bob and Bob > Marc G. we may prepare the enriched (“after”) state of the model
and only show that the import works in general (“before” state). I am just skeptical that we will be able to test everything properly to really show end to end – but if so: even better.
Marc D. maybe we can agree on a simplistic Address Verification WSDL (e.g. based on the fields below) and show your other WS during the demo?
Cheers,
Marc



From:
Gille, Marc
Sent: Donnerstag, 14. März 2013 02:45
To: 'SOA PMC mailing list'
Subject: RE: [soa-pmc] submission to ECON?
Gents,
find below some screenshots of what I was thinking of. Processes are running end-to-end on Stardust and I would suggest “backtracking” now. In other words: Adrian to start
with “naked” Mangrove approach, passing over to Bob, who would in turn pass over to me. Marc D. to expose the
Address Check WS which is currently only invoked in the Vacation Request. Whatever additional WS is coming to your mind, we can easily squeeze in. We also should agree on an XSD for the WS(s).
I will build out a sample UI for kicking off the processes (see spec) in the next 2-3 days. Hope to have all of this in a demo environment over the weekend.
Marc
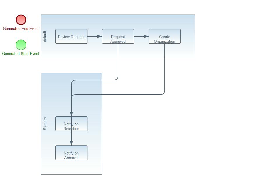
Charity Organization Request

Vacation Approval Request

Project Outline

Hi guys,
So this all looks great! So regarding my participation, as Marc says it’s probably best if Mangrove comes up first in the demo-chain, although we could also give a quick peek at moving
info to SCA as well. So here’s what I propose in this case, and I’ll probably dedicate the better part of the time until EclipseCON to work on this:
1.
Starting from a DSL (probably developed using Xtext), we create a domain-specific process or both processes for our scenario. Domain-specific here would mean that we come up with some concepts for tasks that are specific to
our scenario, such as “application analysis”, “dispatch request”, “charity check” and so on. I would say that a total of 5-7 concepts should be enough. These concepts would then be used in the definition of the domain specific processes.
2.
The domain-specific processes would then be transformed into Mangrove.
3.
We can show the graphical overview of these processes with the Mangrove Viewer.
4.
From Mangrove we would then generate BPMN2.
5.
We could also generate SCA to say that this could potentially be used for more intricate architecture definition but we’ll not use that for the scenario.
6.
Then the rest of your scenario Marc would follow.
So I will need to see the full BPMN that you guys want to have so that I can quickly come up with the concepts and then I need to code the new Xtext DSL + the transformation plugin
to Mangrove. Regarding Mangrove to BPMN2, this transformation plugin needs to be coded at this stage, but I’m fairly confident that there’s no problem doing it and in any case I’ll try to advance with both things fairly fast. Bob was interested in this transformation
as well so if I get stuck he might help when he’s back from holidays.
So I’ll get to work on this and the sooner we have the BPMN diagrams, the better would be for me to draft the concepts and circulate them back to you guys.
Cheers,
Adrian.
Sure, here's sort of what I was thinking...
Great, thanks. Can you send some sample BPMN serialization files just to test compatibility?
Marc
This sounds great Marc, looks like we have a plan. One of the features I'd like to show off in the BPMN2 editor is the multi-diagram capbility: we could essentially build a high-level choreography diagram which models the participants and message flows, and
within the same bpmn file, model the underlying processes for each participant. Not sure if Stardust can consume this type of model, and not even sure it would apply to this scenario, but it's something to think about.
I'll assume we can use the WSDLs and XSDs from the EasySOA sample that Marc D provided as a starting point?
As I said before, I'll be on vacation next week, but I will check emails occasionally (most likely off hours when my wife isn't looking ;)
Bob
All,
I looked at the mail thread. As Adrian pointed out, it seems not trivial (at least I could not manage) to easily get something out of Marc D’ example we could use for
our end-to-end approach – no offense Marc …
However, I like the general scenario of
One or more charity organisations using a platform provided by a third-party (may be a national benefits roof organization) to offer vacation funding for those in need.
We could model two core
use cases/processes:
1.
Onboarding of a new charity organization, specification of criteria/rules for applicants
2.
Application of an individual in need for funding, dispatching of this application to one of the charity organizations, analysis and approval steps (possibly 4-eyes-principle) and applicant notification.
Hence, we would have as
participants
·
Platform operators from the roof organization running/operating the system
·
Administrators of the charity organizations
Applicants would only be implicit participants kicking of workflows via a little portal and receiving notifications.
We might use Web Services for
·
Address validation
·
Others?
We may draft a very simplistic web portal for
·
Charity organization registration (kicking of process 1)
·
Application for vacation funding (kicking of process 2)
The rest could be done entirely with process logic, auto-generated screens and rules.
I would start very simple with all of the above and add more if we have time.
If you guys are OK with the approach we could work on it with the following work packets
·
Marc D. to think about more WSs.
·
Marc to sketch out the above on Stardust and possibly host a demo environment we all can play with on SunGard facilities. Byproduct would also be XSDs Marc D. could use.
·
Bob to adopt the BPMN (which during the demo would be passed from Bob to Marc as discussed) and think about how to highlight features of the BPMN2 editor.
·
Adrian to adopt Bob’s and Marc’s BPMN back and think about how to create this from Mangrove (conscious that during the demo, Adrian would be the first in the value chain as discussed)
What do you think?
I could have a first version possibly after the weekend.
Marc
Hi Marc,
Have you had a chance to look at this in more detail? Anything to share yet?
Bob
Agree with Bob: We have to nail it down this week.
I will block half a day tomorrow to look through the material and come up with some suggestions. From a generic perspective, it should not be too complicated:
·
2 interactive steps (User/Manual Tasks) performed by two different Participants
·
2 different Events to kick off the process (e.g. Timer and Message)
·
1-2 Web Service calls in Service Activities
·
1 Script/Rules Task to e.g. map between payload
·
Data Structures (XSD) to be used in WS and Process
If you agree, let’s find a business scenario in what Marc D. send and map.
Marc
Hey all,
This looks like a good start, but have you guys given any more thought to this? Adrian, what would be used as a starting point for Mangrove? Marc, any thoughts on the BPMN process flows that might be involved?
We have a little less than 3 weeks before EclipseCon and I will be away on PTO March 11-15 (bad timing, I know, but this trip was already planned before EclipseCon and too late to change it now).
Cheers,
Bob
Hi guys
Please find references the related WSDLs within the text below.
Regards,
Marc D.
Le 14/02/2013 13:16, Marc.Gille@xxxxxxxxxxx a écrit :
>
> I guess the sequence would be
>
> · Start from Mangrove (Adrian)
> · Continue in the BPMN2 Editor (Bob)
> · Expose Web Services to be consumed in the process (Marc D.)
> · Take over Bob’s model into Stardust add Web Service, add more integration, deploy and show Runtime (Marc G.)
>
> I have put this on the page Adrian created.
>
> Marc D. did you sent anything about the semantics of you WS?
Le 14/02/2013 12:14, Marc Dutoo a écrit :
Hi guys
Happy to know it helps !
Here's a description of the actual, original use case.
Please have a look, and help decide which parts should be made in how many BPMN(s). It can be changed, but *if you want to reuse applications* within limits.
(from
https://github.com/easysoa/EasySOA/wiki/Axxx-use-case )
NAHV (National Agency for Holiday Vouchers) sells to employees entreprise-sponsored holiday vouchers. AXXX uses the benefits to fulfill its social misssion as a public service, by allowing underpriviledged people to go on holidays, and first of all through
its flagship APV (Holiday Project Help) program.
This is done by two separate departments (respectively, DCV and DPS) with each their own IT. At first, DPS worked mainly with paper and Excel forms, but DPS IT is now going towards providing complete solutions to DPS business employees within a fully architectured
information system. This entails (subcontracted) development of dedicated business applications, as well as integrating them together and above all with DCV IT data and applications, all according to SOA principles.
Here are the steps of getting a new a new social partner in the APV program :
* in NAHV DCV department, a social partner manager convinces a social partner (inventing a few ones : Homelessness Charity, Rehabilitation Service, Church Unemployment Trust) to get in NAHV's APV (Holiday Project Help) social help program
* the social partner manager goes in the social partner management CRM application "Pivotal" (or it could be a BPM solution frontend ??) and tells it about that
* this triggers an orchestration (implemented in Talend ESB, thought could be within a BPMN)
through creerPrecompte of
https://github.com/easysoa/EasySOA-Incubation/blob/master/easysoa-samples/easysoa-samples-axxx/axxx-dps-apv/axxx-dps-apv-core/src/main/resources/api/PrecomptePartenaireService.wsdl
* that 1. checks known administrative information about said social partner, using the online Uniserv checkAddress service
* 2. sends it to the "APV" application that toolifies the APV program
through
https://github.com/easysoa/EasySOA-Incubation/blob/master/easysoa-samples/easysoa-samples-axxx/axxx-dps-apv/axxx-dps-apv-core/src/main/resources/api/PrecomptePartenaireService.wsdl
* the APV application creates a "pre-account" (account stub ?) for the social partner
* APV managers fill this account stub with : number of people that the social partner anticipate to send on holidays, amount of money that is required for that, finally a signed contract between bith parties
* APV manager approves the transformation to a full fledged account
now the social partner is able to use the APV application to send underpriviledged people on holidays :
* he creates a new "holiday project" with indicative information (where, when)
* he fills it with : total number of people & amount of money used
* he approves / validates / publishes it
* which locks it, computes global aggregegate amounts (people, money)
* and sends these global key indicators to the Pivotal application so it will be displayed to the social partner manager in its dashboard
through Information_APV of
https://github.com/easysoa/EasySOA-Incubation/blob/master/easysoa-samples/easysoa-samples-axxx/axxx-dcv-pivotal/src/main/resources/api/ContactSvc.asmx.wsdl
Regards,
Marc
Le 14/02/2013 10:23, Mos, Adrian a écrit :
Hi guys,
So I think it’s great we are beginning to think about the demo and so on, this should give us some time to actually achieve something integrated. What I could show is:
-
Starting from a domain-specific representation of the business process, Mangrove should generate a first BPMN stub. This could contain a simple BPMN diagram as well as perhaps the web services that correspond to the domain
concepts, associated to their appropriate activities. Of course this BPMN diagram would then be enriched with the BPMN editor, before being deployed.
-
The mangrove transformation could also generate SCA from this. Now this may not be used for full deployment but we can use this to showcase the fact that we can add architectural elements in case we are not happy with simple
WS invocation.
It would be great If we can come up with a couple of BPMN diagrams that we can discuss on, in order to move all this forward. I created this page:
http://wiki.eclipse.org/Mangrove/ECon2013Demo
we can use it as a discussion page and for sharing of up-to-date diagrams etc. I put it under the Mangrove wiki but if you think it’s more appropriate to put it under a SOA wiki we
can always create one!
Marc D, since you have the web services for the social-help use-case, can you put together a first draft of a simple BPMN diagram that shows what can be achieved in such a use-case?
Cheers,
Adrian.
Social help is obviously a far better demo case than financial systems …
J Happy to go with that.
What could be a relevant business process calling into this web services?
Marc
Thanks, Bob. That comes timely. I was going to send a similar request.
Suggestions:
·
We need an application domain for our sample scenario. Ideas? Financial systems? Logistics? Retail? Something fancier?
·
You and I start exchanging sample BPMN models for that domain.
·
Model should contain steps being supposed to invoke Web Services. Need WSDL.
·
Marc D. to prepare exposing this Web Service.
·
Anything Andrian can add on a DL falvour?
Marc
From:
Bob Brodt [mailto:bbrodt@xxxxxxxxxx]
Sent: Dienstag, 12. Februar 2013 19:58
To: SOA PMC mailing list
Cc: Adrian Mos; Marc Dutoo; Gille, Marc
Subject: Re: [soa-pmc] submission to ECON?
Hi all,
I just wanted to catch up with everyone and get a (somewhat) early start on preparing for the SOA Symposium. I'm sure at some point we'll need to get serious and make sure we're all reading from the same script, but I just wanted to toss around some ideas sooner
rather than later.
Anyone have any suggestions or ideas?
Cheers!
Bob
Hi guys
I guess we all got the news already, but just to say it, the Eclipse Con program is out and the SOA Symposium is in, so we're getting a little bit closer to the "beer part" ;)
Regards,
Marc
http://eclipsecon.org/2013/program/session-schedule/tutorials
Le 13/12/2012 08:53, Marc.Gille@xxxxxxxxxxx a écrit :
Bob,
find attached my slide deck I used at EclipseCon Europe 2012. One of the biggest issues there was, that our presentations were not really connected. This is what we intend
to address in Boston.
Regarding Stardust:
·
If you have build issues, please post them in the forum. We may help.
·
Stardust’s Eclipse Modeler creates indeed XPDL (and the engine consumes it), but this modeler is on sunset – we may want to use yours as indicated on the Stardust HP. We are focusing on our Browser Modeler (also
part of the Stardust code base and called Lightdust) which is working on BPMN and XPDL. For BPMN we are using the Eclipse BPMN2 Metamodel underneath as I think you do. Hence, this should work smoothly (although I agree that we should test at the earliest).
We will be using the Browser Modeler in Boston. We can exchange sample models to check compatibility immediately.
Happy to hop on a conf call any time next week.
Marc
Hi Marc,
Not sure if this has been asked before, but was the EclipseCon Europe presentation recorded, or is there a slide deck available? I would be interested in seeing the "show" in its entirety.
I've started looking seriously at Stardust and am currently running into some build issues, but hope to have those resolved soon. What worries me, though, is that the Process Model editor appears to only handle XPDL. It was my understanding that BPMN2 was supported
also - am I missing something?
When you have some spare time, maybe we could do a conference call and discuss the eclipsecon 2013 presentation. I'd like to get started on preparing something sooner rather than later...just in case ;)
Cheers!
Bob
Great. Thanks, Bob. May be alternatively to “open the process model alternatively with the BPMN2 modeler”, we should open subsequently with both editors to show that both
may modified and be used by their respective audiences without breaking things. Should not be a biggy as we both work on the same metamodel implementation. An nothing is wrong with a little regression test …
Marc
OK, done. Thanks Marc & Marc :)
Bob, just added you to the submission.
I suggest you insert a line saying that, in parallel to modeling the process in Stardust modeler in Orion, you can benefit of the BPMN2 standard to view and edit it in Eclipse thanks to the BPMN2 editor...
Regards,
Marc
Le 19/11/2012 20:32, Bob Brodt a écrit :
OK, that sounds good to me (especially the "beers" part - I can certainly handle that ;)
Can you list me as one of the speakers for the current SOA-Track session and just let me know about how much presentation time I'll have? Is this something we can work out later (maybe in tomorrow's PMC call?)
So, I don't think I'll be able to put something together for the editor by today's deadline, but I could certainly ride your coattails if you'll let me ;)
[marc.gille] Coattail right away.
I'll have much more free time over the Christmas holidays to devote to a presentation - what kind of integration/tutorial were you thinking about Marc?
[marc.gille] Most importantly all tools to be used in an integrated fashion. At least your modeler and Stardust (and its Browser Modeler) should work seamlessly as we are both using BPMN2 metamodel.
Some Web Service + UI Mashup, deploy, run, beers.
That was my thinking.
Cheers!
Bob
Gents,
this is what I have submitted:
http://www.eclipsecon.org/2013/sessions/soa-track
Happy to adjust (or you do). Bob, any chance that you could join the mix?
Marc
Great, so we need to make a submission, deadline is today :). Can somebody (Marc or Marc) do this, and put us three as authors? I'm traveling and don't have a laptop...
Adrian.
Sent from my iPhone.
Hi Adrian, Marc
The other Marc (I) is also interested, as I said in my email replying to Marc's "Attendees SOA Track" email. I'd submit updates to my ECE talks, with new stuff & demos since EasySOA will have ended by then.
Regards,
Marc
Le 16/11/2012 18:16, Mos, Adrian a écrit :
Hi Marc,
So far it seems we are the only ones interested in proposing a session. It would be great if you could put a submission in, you can add me as a co-author. I suggest keeping it simple for now, basically just saying
that following our successful SOA Symposium in ECON EU, we are planning to provide a more focused tutorial, focused on practical demos, to keep the momentum going. There are many things happening in this space and we can certainly show interesting things in
Boston. One idea is to also have a talk accepted, like the Modelling Symposium, with lightning talks from various projects:
http://www.eclipsecon.org/2013/sessions/modelling-symposium
I will be away from Sunday for a week but I can keep in touch by email.
Cheers,
Adrian.
I also think we should. But I cannot work on anything before tomorrow afternoon. Happy to draft sth after.
Marc
Hi Guys,
the submission deadline to ECON 2013 is Monday. Are we going to propose a follow-up session to our SOA Symposium? I think we should… What are your thoughts?
Adrian.
_______________________________________________
soa-pmc mailing list
soa-pmc@xxxxxxxxxxx
https://dev.eclipse.org/mailman/listinfo/soa-pmc
_______________________________________________
soa-pmc mailing list
soa-pmc@xxxxxxxxxxx
https://dev.eclipse.org/mailman/listinfo/soa-pmc
_______________________________________________
soa-pmc mailing list
soa-pmc@xxxxxxxxxxx
https://dev.eclipse.org/mailman/listinfo/soa-pmc
_______________________________________________
soa-pmc mailing list
soa-pmc@xxxxxxxxxxx
https://dev.eclipse.org/mailman/listinfo/soa-pmc
_______________________________________________
soa-pmc mailing list
soa-pmc@xxxxxxxxxxx
https://dev.eclipse.org/mailman/listinfo/soa-pmc
_______________________________________________
soa-pmc mailing list
soa-pmc@xxxxxxxxxxx
https://dev.eclipse.org/mailman/listinfo/soa-pmc
_______________________________________________
soa-pmc mailing list
soa-pmc@xxxxxxxxxxx
https://dev.eclipse.org/mailman/listinfo/soa-pmc
_______________________________________________
soa-pmc mailing list
soa-pmc@xxxxxxxxxxx
https://dev.eclipse.org/mailman/listinfo/soa-pmc
_______________________________________________
soa-pmc mailing list
soa-pmc@xxxxxxxxxxx
https://dev.eclipse.org/mailman/listinfo/soa-pmc
_______________________________________________
soa-pmc mailing list
soa-pmc@xxxxxxxxxxx
https://dev.eclipse.org/mailman/listinfo/soa-pmc
_______________________________________________
soa-pmc mailing list
soa-pmc@xxxxxxxxxxx
https://dev.eclipse.org/mailman/listinfo/soa-pmc
_______________________________________________
soa-pmc mailing list
soa-pmc@xxxxxxxxxxx
https://dev.eclipse.org/mailman/listinfo/soa-pmc
_______________________________________________
soa-pmc mailing list
soa-pmc@xxxxxxxxxxx
https://dev.eclipse.org/mailman/listinfo/soa-pmc