Skip to main content

[Date Prev][Date Next][Thread Prev][Thread Next][Date Index][Thread Index] [List Home]
Re: [jakartaee-platform-dev] Core profile as its own top level org

I agree, we shouldn't overcomplicate things. Adding one more Working Group just adds a lot of bureaucracy and complications we most probably don't want. On the other hand, separating the Core profile from the Platform project, as Steve suggested, feels very natural.

The Core profile has very different goals from Full and Web profiles. Having it as a separate project it could have a different set of committers, some of them representing MicroProfile. It could also lead to having Core Profile releases independent from Full and Web profile, which might or might not be desired. The Core Profile team could also cooperate with other specs to make them more Core Profile friendly, e.g. request that CDI produces a separate API for CDI Lite or even splits CDI lite into a separate spec.

All the best,
Ondro Mihalyi

Director, Jakarta EE expert
OmniFish - Jakarta EE Consulting & Support | www.omnifish.ee
Omnifish OÜ, Narva mnt 5, 10117 Tallinn, Estonia | VAT: EE102487932

On Wed, Nov 30, 2022 at 10:52 AM Vedran Smid <vedransmid@xxxxxxxxx> wrote:
Hi, 

To an outsider and an end user all this sounds very confusing. Too much of everything usually makes management harder.
Perhaps it is better not to mix MP and Jakarta. Keep MP what it is, an independent(aside APIs of course) extension to Jakarta. 

On Wed, 30 Nov 2022 at 10:40, Steve Millidge (Payara) <steve.millidge@xxxxxxxxxxx> wrote:
I would say another Working Group is a bad idea as it is another load of bureaucracy, charter, committee and fees. A separate project under Jakarta EE makes more sense to me i.e. splitting the current platform project.

Steve


From: jakartaee-platform-dev <jakartaee-platform-dev-bounces@xxxxxxxxxxx> on behalf of Rudy De Busscher <rdebusscher@xxxxxxxxx>
Sent: Wednesday, November 30, 2022 8:38:35 AM
To: jakartaee-platform developer discussions <jakartaee-platform-dev@xxxxxxxxxxx>
Subject: Re: [jakartaee-platform-dev] Core profile as its own top level org
 
I really like the idea of a separate entity/working group for core profile.

That would also solve the ambiguity around CDI lite that exists today, and a separation of the CDI specs which is really needed. Since CDI lite is not a separate spec, nor has a separate API (which means you have one API where some classes/methods that don't need to be supported in the runtime) which will lead to confusion, exceptions during runtime (since methods might not be implemented), etc ...
I means we can also remove _expression_ language from the profile since that is only required for CDI full (not supported for CDI lite)

Rudy

On Tue, 29 Nov 2022 at 18:25, Werner Keil <werner.keil@xxxxxxx> wrote:

Hi,

 

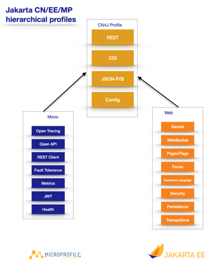
Sorry I missed the call today, but that diagram/idea for Core Profile would sound about right leaving aside the Core Profile now includes „CDI Light“.

 

Kind Regards,

Werner Keil

 

Von: arjan tijms
Gesendet: Dienstag, 29. November 2022 18:09
An: jakartaee-platform developer discussions
Betreff: [jakartaee-platform-dev] Core profile as its own top level org

 

Hi,

 

During the platform call we very briefly touched on the core profile being the intersection between Jakarta EE and MicroProfile, but since it's part of Jakarta EE that relation is somewhat unclear.

 

We had on the table at one point a discussion of making "core profile" (we didn't have the name back then) its own top level working group (org/entity):

 

 

Maybe we can revisit this idea again.

 

Kind regards,

Arjan Tijms

 

 

 

_______________________________________________
jakartaee-platform-dev mailing list
jakartaee-platform-dev@xxxxxxxxxxx
To unsubscribe from this list, visit https://www.eclipse.org/mailman/listinfo/jakartaee-platform-dev
_______________________________________________
jakartaee-platform-dev mailing list
jakartaee-platform-dev@xxxxxxxxxxx
To unsubscribe from this list, visit https://www.eclipse.org/mailman/listinfo/jakartaee-platform-dev
_______________________________________________
jakartaee-platform-dev mailing list
jakartaee-platform-dev@xxxxxxxxxxx
To unsubscribe from this list, visit https://www.eclipse.org/mailman/listinfo/jakartaee-platform-dev

Back to the top