Hi
I have made sufficient progress on exploiting to-one regions to
report progress so far:
Adolfo's entire example2 schedule is below. I will explain the
details piecemeal.

Small Inner rectangles are Class/PropertyDatums.
Larger rectangles potentially correspond to mappings with inner
mapping calls nested.
Small rectangles
- blue - predicated, loaded from input, pre-assigned
- green - realized by the mapping
- cyan - predicated, realized somewhere else
- very thick borders, a distinct head from which other nodes are
to-one navigable
- thick borders, ClassDatums
- thin borders, PropertyDatums
Edges
- blue - predicated, loaded from input, pre-assigned
- green - assigned by the mapping
- cyan - predicated, assigned somewhere
- orange - binding (one to one copy)
- magenta - iteration
Property edges are labelled with the name and multiplicity.
(Opposites are drawn separately - none in this example).
Each mapping is analyzed to identify its distinct inputs (heads).

is derived from
map cClassCS_2_Class in classescs2as_qvtp_qvtias
{
check leftCS(classCS : ClassCS) {}
enforce rightAS() {
realize class : Class
}
where () {
classCS.ast := class;
}
}
and has the trivial ClassCS head from which the realized variable is
to-one navigable.
Slightly more interesting

is derived from
map uClass_name in classescs2as_qvtp_qvtias
{
check leftCS(classCS : ClassCS) {}
enforce rightAS() {}
where () {
classCS.ast.oclAsType(classes::Class).name := classCS.name;
}
}
This again has a ClassCS head from which ast and name are navigable.
The ast node is doubly typed as a consequence of the oclAsType().
The ast node is cyan since the Class must be realized before its
name can be assigned. The String is shared since it is used
unmodified. The name edge is green since this is the mutation.
More interesting is

derived from
map uClass_superClass in classescs2as_qvtp_qvtias
{
check leftCS(classCS : ClassCS) {}
enforce rightAS() {}
where () {
classCS.ast.oclAsType(classes::Class).superClass :=
classCS.ast.oclAsType(classes::Class).lookupClass(classCS);
}
}
One head is again a ClassCS, from which
classCS.ast.oclAsType(classes::Class) is navigable once the ast has
been realized. The further superclass edge is assigned.
However lookupClass is an unknown operation that returns a Class
from a Class, but we do not know whether it is the same Class, so we
have to be pessimitic and make the Class another head. This mapping
is therefore double headed and so requires both heads to be valid
for invocation. This is not trivial to achieve as for a single
headed mapping.
Also interesting is

derived from
map uPackage_ownedClasses in classescs2as_qvtp_qvtias
{
check leftCS(packageCS : PackageCS) {}
enforce rightAS() {}
where () {
packageCS.ast.oclAsType(classes::Package).ownedClasses :=
packageCS.ownedClasses.ast.oclAsType(classes::Class)->asOrderedSet();
}
}
Expanding
packageCS.ownedClasses.ast.oclAsType(classes::Class)->asOrderedSet(),
we get
packageCS.ownedClasses->collect(«internal» : ClassCS :
ast.oclAsType(classes::Class))->asOrderedSet()
packagesCS.ownedClasses is to-one navigable to give us one
OrderedSet, but the collect iteration dismantles it to give us
something that we don't necessarily fully understand. The iterator
therefore becomes another head to reflect the need to know many
Classes. However we do know that it is internal, the value is
navigable, so we don't need a total model search.
The bottom up scheduling starts by sharing guard conditions amongst
all mappings to-one reachable from a shared single head. In this
example this finds that

can share a ClassCS head (and classCS.name). the realized Class
satisfies the predicated Class, so we can successfully merge behind
the shared guard. More generally there can be guard trees.
Two trivial merges is all that bottom up sharing gives us. All the
other shared heads are multi-headed.
Further progress requires that we have some source data (introduced
as opposed to produced).
A class instance can be introduced in three ways:
- at the root of a model (unless it has an exactly to-one
containment relationship)
- as a contained child of a known model element
- as a contained child of a unknown model element (unless it has an
exactly to-one containment relationship)
Contained by an unknown model element occurs if the source model
uses an extended metamodel with additional containment relationships
that were not known at compile-time.
The normal containment case for e.g. PackageCS::ownedClasses :
ClassCS can be shown graphically as:

using a blue rather than green border. This has a single PackageCS
from which some ClassCS children are introduced.
One of these containment introductions is required for every class
used by the head of any region.
The abnormal containment case can be shown graphically as:

with a child class for each class used by any head.
The «root» is the Ecore Resource providing root content as
Resource.getContents().
The «others» derives from containment relationships not known at
compile time.
The diagram simplifies significantly if classes have a precisely one
containment relationship that prohibits their appearance at the root
or in unknown containments. It also simplifies if we can make a
closed world assumption prohibiting extended metamodels.
Since processing of unknown metamodels requires reflection, the Root
Containment is best implemented by dedicated Java code.
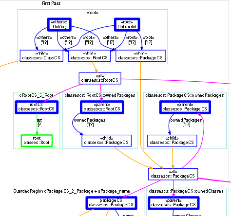
The above introduction diagram enables us to start joining the loose
ends up, prioritizing all single headed regions into a First Pass
region at the left of the original picture. This picks up the simple
mappings and allows a nested containment descent. Showing just part
of it:

«all» RootCS elements are gathered together from the sole possible
source, the model root, or unknown places.
«all» PackageCS elements are gathered together from the additional
sources of RootCS.ownedPackages or recursive
PackageCS.ownedPackages.
«all» RootCS elements are consumed one at a time by the
cRootCS_2_Root mapping and RootCS.ownedPackages containment, and
another use off to the right.
The residual multi-headed mappings appear to the right. Three are
almost single headed since the iterator is internally navigable. The
fourth for superClasses is again single headed since the additional
head just ensured that all Class instances were computed in an
earlier pass.
More work is needed to generalize the FirstPass and Residue into a
sequence of passes.
---
Conclusion.
Consideration of to-one restrictions indeed leaves few genuine
scheduling options.
Use of containment regions completely eliminates allInstances, at
least in this example.
There are minor choices as to whether to gather «all» elements
together before servicing them uniformly, or whether to service each
possible source individually.
Bottom up merging should perform aggregation of closely related
mappings and so avoid redundant scheduling overheads.
Sharing guards allows the predicate to be evaluated just once.
Internal bindings allows predicates to be satisfied by construction
rather than re-evaluated redundantly.
Anyway, the pictures are beginning to look credible. Maybe its time
for the guided QVTp to QVTi conversion.
A first attempt at the HSV2HLS recursion looked promising finding an
arguably better schedule than our manual one. But I had to change
example because a QVTc2QVTu bug lost a dependency. Horacio has now
fixed this; thabks.
Regards
Ed
|