Hi,
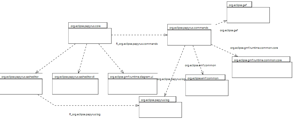
This plugin introduces dependencies on GMF and GEF in the oep.core
plugin .
- The plugin depends on GMF and GEF,
- The oep.core plugin has been modified to depend on the
oep.command plugin :-(.
Remember that we are trying to remove from oep.core all
dependencies to technologies like GMF, EMF, GEF, ... (see bug
296110: [core] Remove EMF dependency from core
https://bugs.eclipse.org/bugs/show_bug.cgi?id=296110).
So, you should not make the oep.core depend on the oep.command.
Can you please remove from oep.core the introduced dependencies on
oep.command, GMF and GEF as soon as possible ?
Thanks,
Cedric

HEMERY Vincent a écrit :
Hello,
I have submitted bug number #357250
https://bugs.eclipse.org/bugs/show_bug.cgi?id=357250
In this bug, the problem is that commands are executed on
various edit(ing) domains and command stacks, which causes
different reactions for the application.
Hence, in the comments, I am discussing a solution for
executing all commands on the same command stack, by the mean
of proxies.
Regarding development, this has little impact, except the
usage of
will be forbidden, since
it bypasses these mecanisms.
You will find more technical information on the bug. Please,
discuss this solution by adding comments on the bug if needed.
Best regards,
Vincent.
Ce
message et les pièces jointes sont confidentiels et réservés à
l'usage exclusif de ses destinataires. Il peut également être
protégé par le secret professionnel. Si vous recevez ce message
par erreur, merci d'en avertir immédiatement l'expéditeur et de
le détruire. L'intégrité du message ne pouvant être assurée sur
Internet, la responsabilité du groupe Atos ne pourra être
engagée quant au contenu de ce message. Bien que les meilleurs
efforts soient faits pour maintenir cette transmission exempte
de tout virus, l'expéditeur ne donne aucune garantie à cet égard
et sa responsabilité ne saurait être engagée pour tout dommage
résultant d'un virus transmis.
This e-mail and the documents attached are confidential and
intended solely for the addressee; it may also be privileged. If
you receive this e-mail in error, please notify the sender
immediately and destroy it. As its integrity cannot be secured
on the Internet, the Atos group liability cannot be triggered
for the message content. Although the sender endeavors to
maintain a computer virus-free network, the sender does not
warrant that this transmission is virus-free and will not be
liable for any damages resulting from any virus transmitted.
_______________________________________________
mdt-papyrus.dev mailing list
mdt-papyrus.dev@xxxxxxxxxxx
https://dev.eclipse.org/mailman/listinfo/mdt-papyrus.dev
|