Skip to main content

[Date Prev][Date Next][Thread Prev][Thread Next][Date Index][Thread Index] [List Home]
RE: EMF backed Workbench (Was Re: [eclipse-incubator-e4-dev] Initialdiscussion on the 'modelled' workbench UI)

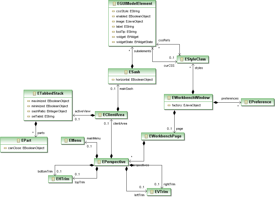
I have prepared in two diagrams: Inheritance and association view.

Hope they are helpful.

yves
-----Original Message-----
From: eclipse-incubator-e4-dev-bounces@xxxxxxxxxxx
[mailto:eclipse-incubator-e4-dev-bounces@xxxxxxxxxxx] On Behalf Of Ed Merks
Sent: Wednesday, April 16, 2008 7:32 PM
To: E4 developer list
Cc: E4 developer list; eclipse-incubator-e4-dev-bounces@xxxxxxxxxxx
Subject: Re: EMF backed Workbench (Was Re: [eclipse-incubator-e4-dev]
Initialdiscussion on the 'modelled' workbench UI)

Tom,

I've attached the Team Project Set file for ease of use as well as an Ecore
Tools class diagram (which needs from formatting attention, but I have a
meeting coming up):

(See attached file: e4.presentationmodel.psf)

(Embedded image moved to file: pic15632.jpg)




Ed Merks/Toronto/IBM@IBMCA
mailto: merks@xxxxxxxxxx
905-413-3265  (t/l 313)




                                                                           
             Tom Schindl                                                   
             <tom.schindl@best                                             
             solution.at>                                               To 
             Sent by:                  E4 developer list                   
             eclipse-incubator         <eclipse-incubator-e4-dev@eclipse.o 
             -e4-dev-bounces@e         rg>                                 
             clipse.org                                                 cc 
                                                                           
                                                                   Subject 
             04/16/2008 01:05          Re: EMF backed Workbench (Was Re:   
             PM                        [eclipse-incubator-e4-dev] Initial  
                                       discussion on the 'modelled'        
                                       workbench UI)                       
             Please respond to                                             
             E4 developer list                                             
             <eclipse-incubato                                             
             r-e4-dev@eclipse.                                             
                   org>                                                    
                                                                           
                                                                           




My current sources are now available in CVS under:

* e4-incubator/ui/org.eclipse.e4.presentationmodel.pure.emf
* e4-incubator/ui/org.eclipse.e4.presentationmodel.pure.emf.workbench

Tom

--
B e s t S o l u t i o n . a t                        EDV Systemhaus GmbH
------------------------------------------------------------------------
tom schindl                               leiter softwareentwicklung/CSO
------------------------------------------------------------------------
eduard-bodem-gasse 8/3    A-6020 innsbruck      phone    ++43 512 935834
_______________________________________________
eclipse-incubator-e4-dev mailing list
eclipse-incubator-e4-dev@xxxxxxxxxxx
https://dev.eclipse.org/mailman/listinfo/eclipse-incubator-e4-dev

Attachment: Presentation-i.png
Description: PNG image

Attachment: Presentation-a.png
Description: PNG image


Back to the top