| Home » Eclipse Projects » Equinox » On dependency management
 Goto Forum:| 
| On dependency management [message #466] | Wed, 19 February 2003 21:19  |  | 
| Eclipse User  |  |  |  |  | Originally posted by: none.us.ibm.com 
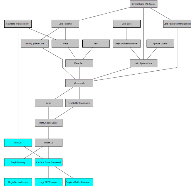
 It's hard to manage dependencies without a picture. I've done some
 experimental work in displaying the plugin depencies, based only on the
 <requires> tags (See picture).  As soon as I showed this to someone, they
 immediately suggested that the "quality" of the requirement be expressed.
 Meaning, show which classes require which other classes from the upstream
 plugin. I feel like I'm having a hard time working this.  Anyway, it might
 be possible to show the resource-to-resource list of requirements (at
 development time) by accessing the JDT compiler's dependency maps.  Does
 this make sense?
 
 
 
 |  |  |  |  |  |  | 
| Re: On dependency management [message #492 is a reply to message #481] | Thu, 20 February 2003 09:49   |  | 
| Eclipse User  |  |  |  |  | Originally posted by: none.us.ibm.com 
 "Bob Hays, Computer Geek" <electricbob@telocity.com> wrote in message
 news:t8j95v8kcfkqosadjuu6sm07s617jovhah@4ax.com...
 > Why not use UML diagrams to show the dependencies?  Then you could add
 > stereotypes (and possiblty tag/value pairs?) to the connections to
 > show qualities.
 
 Along the lines of "Not support work items which have no hope of being
 integrated into the Eclipse platform", I was thinking of a simple extension
 to the current PDE dependency view (which I remember in 2.0, but can't seem
 to find in 2.1).  I don't think a full-blown UML editor is on the 2.2 or
 even 3.0 plan.  Also, *plugin* dependencies are strictly directed and
 acyclic, so an automatic layout of the plugins is possible.  This means that
 such a "tool" could function without any additional information or resources
 other that the plugin.XMLs.
 
 >
 > Have fun! - Bob
 >
 > On Wed, 19 Feb 2003 21:19:12 -0500, "Randy Hudson" <none@us.ibm.com>
 > wrote:
 >
 > >It's hard to manage dependencies without a picture. I've done some
 > >experimental work in displaying the plugin depencies, based only on the
 > ><requires> tags (See picture).  As soon as I showed this to someone, they
 > >immediately suggested that the "quality" of the requirement be expressed.
 > >Meaning, show which classes require which other classes from the upstream
 > >plugin. I feel like I'm having a hard time working this.  Anyway, it
 might
 > >be possible to show the resource-to-resource list of requirements (at
 > >development time) by accessing the JDT compiler's dependency maps.  Does
 > >this make sense?
 > >
 >
 |  |  |  |  | 
| Re: On dependency management [message #1473 is a reply to message #492] | Fri, 21 February 2003 07:44   |  | 
| Eclipse User  |  |  |  |  | Originally posted by: electricbob.telocity.com 
 Okay, then why not use a true acyclic directed graph picture?  That
 would include arrows to indicate direction and probably names for the
 nodes and edges.
 
 BTW, I wasn't suggesting a UML editor - I was suggesting drawing the
 picture in UML because that's become the standard language for
 software design materials, and this is one of those.  Also, only a
 very small subset of the language would be needed for this
 application....
 
 Thanks and have fun! - Bob
 
 
 On Thu, 20 Feb 2003 09:49:24 -0500, "Randy Hudson" <none@us.ibm.com>
 wrote:
 
 >"Bob Hays, Computer Geek" <electricbob@telocity.com> wrote in message
 >news:t8j95v8kcfkqosadjuu6sm07s617jovhah@4ax.com...
 >> Why not use UML diagrams to show the dependencies?  Then you could add
 >> stereotypes (and possiblty tag/value pairs?) to the connections to
 >> show qualities.
 >
 >Along the lines of "Not support work items which have no hope of being
 >integrated into the Eclipse platform", I was thinking of a simple extension
 >to the current PDE dependency view (which I remember in 2.0, but can't seem
 >to find in 2.1).  I don't think a full-blown UML editor is on the 2.2 or
 >even 3.0 plan.  Also, *plugin* dependencies are strictly directed and
 >acyclic, so an automatic layout of the plugins is possible.  This means that
 >such a "tool" could function without any additional information or resources
 >other that the plugin.XMLs.
 >
 >>
 >> Have fun! - Bob
 >>
 >> On Wed, 19 Feb 2003 21:19:12 -0500, "Randy Hudson" <none@us.ibm.com>
 >> wrote:
 >>
 >> >It's hard to manage dependencies without a picture. I've done some
 >> >experimental work in displaying the plugin depencies, based only on the
 >> ><requires> tags (See picture).  As soon as I showed this to someone, they
 >> >immediately suggested that the "quality" of the requirement be expressed.
 >> >Meaning, show which classes require which other classes from the upstream
 >> >plugin. I feel like I'm having a hard time working this.  Anyway, it
 >might
 >> >be possible to show the resource-to-resource list of requirements (at
 >> >development time) by accessing the JDT compiler's dependency maps.  Does
 >> >this make sense?
 >> >
 >>
 >
 |  |  |  |  |  |  | 
| Re: On dependency management [message #1634 is a reply to message #1586] | Mon, 24 February 2003 13:36  |  | 
| Eclipse User  |  |  |  |  | Originally posted by: ogruber.us.ibm.com 
 Hi Erich,
 
 Sounds like good stuff, but I always regret the lack of integration of PDE.
 It would be great if the buildpath at the JDT would understand those things
 too. I find cumbersome to construct a build path for Java in terms of
 projects
 and jar files, when I am building dependencies between plug-ins. This is
 even
 more confusing if you throw fragments, which show up in the buildpath but
 not
 in the plugin dependencies.
 
 Actually, I will go even further saying that the dependencies should
 understand
 features. Indeed, I like Jeff's analogy between features and Java profiles.
 So when I am developing a plug-in, I would know the features that will be
 available
 in the target Eclispe, but most likely not the details of their plug-ins...
 which by the way
 depends on the target OS, WM, and ARCH.
 
 Hence, I believe we should have a notion of a profile or a configuration,
 which
 ever we want to call it. This profile would mimick the intended deployment
 target.
 That configuration should server to construct both the plug-in dependencies
 and
 the buildpath. Not only the buildpath, but also drive which features are
 installed
 when PDE is launching the target environment.
 
 This is where features, fragments, and plug-ins are not well integrated in
 the overall
 Eclipse, from development to deployment. Development is too much
 project-based
 while deployment is solely feature-based. Supporting features as first-class
 concept
 seems to me the way to simplify all this.
 
 Best regards,
 Olivier.
 
 "Erich Gamma" <erich_gamma@oti.com> wrote in message
 news:3E590C7D.4090105@oti.com...
 > >Meaning, show which classes require which other classes from the
 >  >upstream plugin.
 > This is already supported in PDE since a while.
 > In the depency view or the manifest editor's
 > Dependency tab you can select a required plugin and
 > execute "Compute Dependency Extent". This will show
 > you the types required from the pre-req by this plugin.
 >
 > There is also a "Find Unused Dependencies" action. It will
 > report which pre-reqs are potentially not needed. This
 > helps you to clean-up and minimize your pre-reqs.
 >
 > --erich
 >
 >
 |  |  |  | 
 
 
 Current Time: Thu Oct 30 23:45:07 EDT 2025 
 Powered by FUDForum . Page generated in 0.24727 seconds |